榴莲视频导航污下载在线观看,榴莲APP官方下载进入网站,榴莲视频污版APP在线下载,榴莲视频黄片版在线免费观看

      

      变频器开机运行怎么防止IGBT炸机

      时间:2022-04-14    作者:榴莲视频导航污下载在线观看变频    点击:

              大家都知道,IGBT单管相当的脆弱,同样电流容量的IGBT单管,比同样电流容量的MOSFET脆弱多了,也就是说,在变频器H桥里头,MOSFET上去没有问题,但是IGBT上去,可能开机带载就炸了。这一点很多人估计都深有体会。

              也许有的朋友会认为一个IRFP460,20A/500V的MOSFET,再加上SGH40N60UFD 40A/600V的IGBT应该足以防止爆炸的发生,但实际情况却是,带载之后突然加负载和撤销负载,很可能就炸机了。通过不断的实践后发现,其实只要遵循特定的规律,完全可以防止炸机的发生。就是采用峰值电流保护的措施就能让IGBT不会炸。

             榴莲视频导航污下载在线观看将这个问题看出几个部分来解决:
      1,驱动电路;
      2,电流采集电流;
      3,保护机制;

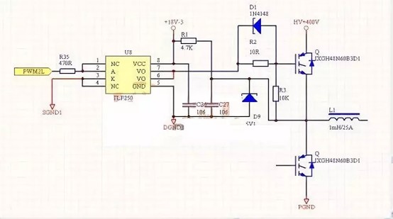
      一、驱动电路
              这次采用的IGBT为IXYS的,IXGH48N60B3D1,详细规格书如下:IXGH48N60B3D1
              驱动电路如下:
      图片
             这是一个非常典型的应用电路,完全可以用于IGBT或者MOSFET,但是也有些不一样的地方。
            1,有负压产生电路,
            2,隔离驱动,
            3,单独电源供电。
             首先榴莲视频导航污下载在线观看来总体看看,这个电路没有保护,用在逆变上100%炸,但是榴莲视频导航污下载在线观看可以将这个电路的实质摸清楚。

      先讲讲重点:
             1:驱动电阻R2,这个在驱动里头非常重要,图上还有D1配合关闭的时候,让IGBT的CGE快速的放电,实际上看需要,这个D1也可以不要,也可以在D1回路里头串联一个电阻做0FF关闭时候的栅极电阻。
             下面发几个波形照片,不同的栅极电阻,和高压HV+400V共同产生作用的时候,上下2个IGBT栅极的实际情况。
       
      图片
             上面的图,是在取消负压的时候,上下2管之间的栅极波形,栅极电阻都是在10R情况下。
             上面的图是在不加DC400V情况下测量2管G极波形,下图是在DC400V情况下,2管的栅极波形。
             为何第二个图会有一个尖峰呢。这个要从IGBT的内部情况说起,简单来说,IGBT的GE上有一个寄生的电容,它和另外的CGC一个寄生电容共同组成一个水池子,那就是QG,其实这个和MOSFET也很像的。
             那么在来看看为何400V加上去,就会在下管上的G级上产生尖峰。借花献佛,抓个图片来说明:
      图片
             如上图所示,当上官开通的时候,此时是截止的,由于上官开通的时候,这个时候要引入DV/DT的概念,这个比较抽象,先不管它,简单通俗的说就是上管开通的时候,上管等效为直通了,+DC400V电压立马加入到下管的C级上,这么高的电压立刻从IGBT的寄生电容上通过产生一个感应电流,这个感应电流上图有公式计算,这个电流在RG电阻和驱动内阻的共同作用下,在下管的栅极上构成一个尖峰电压,如上面那个示波器的截图所示。到目前为止,没有引入米勒电容的概念,理解了这些,然后对着规格书一看,米勒电容是什么,对电路有何影响,就容易理解多了。

             这个尖峰有许多坏处,从上面示波器截图可以看出来,在尖峰时刻,下管实际上已经到7V电压了,也就是说,在尖峰的这个时间段内,上下2个管子是共同导通的。下管的导通时间短,但是由于有TON的时间关系在里面,所以这个电流不会太大。管子不会炸,但是会发热,随着传输的功率越大,这个情况会更加严重,大大影响效率。
       
      二、电流采集电路
             说到这一步,就是离保护不远了,我的经验就是电流采集速度要很快,这样才能在过流或短路的时候迅速告诉后面的电路->,这里出问题了。让IGBT迅速安全的关闭。

             这个电路该如何实现呢?对于逆变电路,榴莲视频导航污下载在线观看可以直接用电阻采样,也可以用VCE管压降探测方式。管压降探测这个论坛里有多次讨论出现过,但是都没有一个真正能用,真正实际应用过,测试过的电路(专用驱动芯片例外),这是因为每种实际应用的参数大不一样,比如IGBT参数不同,需要调整的参数很多,需要一定的经验做调整。

              榴莲视频导航污下载在线观看可以从最简单的方式入手,采用电阻检测这个电流,短路来了,可以在电阻上产生压降,用比较器和这个电压进行比较,得出最终是否有过流或者短路信号。

              用这个图就可以了,因为原理非常简单,就一个比较的作用,大家实现起来会非常容易,没有多少参数可以调整的。
       
      图片

            上图是采样H桥对地的电流,举个例子:如果IGBT是40A,榴莲视频导航污下载在线观看可以采取2倍左右的峰值电流,也就是80A,对应上图,RS为0.01R,如果流入超过80A脉冲电流那么在该电阻上产生0.01R*80A=0.8V电压,此电压经过R11,C11消隐之后到比较器的+端,与来自-端的基准电压相比较,图上的-端参考电阻设置不对,实际中请另外计算,本例可以分别采用5.1K和1K电阻分压变成0.81V左右到-端,此时如果采样电阻RS上的电压超过0.8V以上,比较器立即翻转,输出SD 5V电平到外部的电路中。这个变化的电平信号就是榴莲视频导航污下载在线观看后面接下来需要使用的是否短路过流的信号了。

            有了这个信号了,那榴莲视频导航污下载在线观看如何关闭IGBT呢?榴莲视频导航污下载在线观看可以看情形是否采取软关闭,也可以采取直接硬关闭。
            采取软关闭,可以有效防止在关闭的瞬间造成电路的电压升高的情况,关闭特性非常软,很温柔,非常适合于高压大功率的驱动电路。
            如果采取硬关闭,可能会造成高压DC上的电压过冲,比如第一图中的DC400V高压可能变成瞬间变成DC600V也说不定,当时我看一些资料上的记载的时候,非常难以理解:关就关了嘛,高压难道还自己升上去了?实际情况却是真实存在的。

            如果大家难以理解,可以做个试验,家里有水塔的,最清楚,水塔在很高的楼上,水龙头在一楼,打开水龙头,水留下来了,然后用极快的速度关闭这个水龙头,你会听到水管子有响声,连水管子都会要震动一下(不知道说的对不对,请高手指正,在此引入水龙头这个例子还得感谢我读书的时候,老师看榴莲视频导航污下载在线观看太笨了,讲三极管特性原理的时候打的比喻,在此我要感谢他),IGBT在桥电路的原理同样如此。在IGBT严重短路的时候,如果立马硬关闭IGBT,轻则只是会在母线上造成过冲的感应电压(至于为何会过冲可以查相关资料,很多资料都说到了),管子能抗过去,比如你在直流高压母线上并联了非常好的吸收电容,有多重吸收电路等等……

            重则,管子关闭的时候会失效,关了也没有用,IGBT还是会被过冲电压击穿短路,而且这个短路是没有办法恢复的,会立即损坏非常多的电路。有时候没有过压也能引起这种现象,这个失效的原理具体模型本人未知,但是可以想象的是可能是由于管子相关的其他寄生电容和米勒电容共同引起失效的,或者是由于在过流,短路信号发生时候,IGBT已经发生了擎柱效应就算去关,关也关不死了。

            还有第三种方式,是叫做:二级关闭,这种方式简单来说,就是检测到了短路,过流信号,PWM此时这个脉冲并没有打算软关闭或直接关闭,而是立即将此时刻对应的VGE驱动脉冲电压降低到8V左右以此来判断是否还是在过流或短路区域,如果还是,继续沿用这个8V的驱动,一直到设定的时间,比如多个个us还是这样就会立即关了,如果是,PWM将会恢复正常。这种方式一般可能见到不多,所以榴莲视频导航污下载在线观看不做深入研究。

            理解了这些,榴莲视频导航污下载在线观看可以看情况来具体采用那些关闭的方式,一般在2KW级别中,DC380V内,直接采取硬关闭已经可以满足要求了,只需要在H桥上并联吸收特性良好的一个电容,就可以用600V的IGBT了。

            关键的一点就是检测时候要快速,检测之后要关闭快速,只有做到了快,IGBT就不会烧。


      返回列表
       网站地图